开云体育
客服:86-0917-8620200(实验室仪器) 0917-8855639(喷气织机)
tp.fox@foxmail.com
中文版
英语
公司邮箱
中文版
英语
首页
关于我们
致辞
公司简介
组织架构
企业文化
企业荣誉
开云体育
公司新闻
行业资讯
产品中心
喷气织机
纺机配套电控设备
高精度纱线实验室仪器
数字电子清纱器
纤维检测仪器
纺织品检测仪器
网络及软件产品
化纤长丝实验室仪器
开云体育官方网站
科研开发
科技成果
销售与服务
销售网络
技术支持
资料下载
服务承诺
技术交流
人力资源
人才战略
人才招聘
联系我们
联系方式
给我留言
公告
公告
首页
关于我们
开云体育
产品中心
开云体育官方网站
销售与服务
技术交流
人力资源
联系我们
公告
技术交流
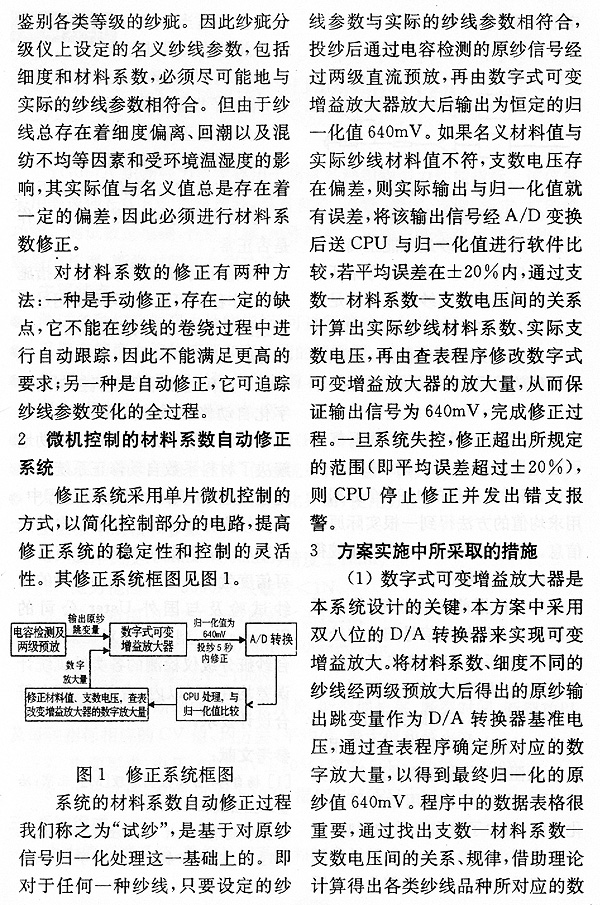
纱
发布时间: 2007-01-20 来源: 作者:
博彩平台
全球十大外围足球平台
澳门银河网上赌场
澳门银河网上赌场
十大正规赌博平台大全